信息网 > 热点信息 > 正文
中央逾7000字聚焦106平方公里,澳门珠海彻底沸腾
网络整理 2025-07-11 00:19(原标题:中央逾7000字聚焦106平方公里,澳门珠海彻底沸腾!2000亿巨头注册地迁到横琴,更斥巨资拿地!)
近日,中共中央、国务院印发了《横琴粤澳深度合作区建设总体方案》,并发出通知,要求各地区各部门结合实际认真贯彻落实。
方案提到,要发展促进澳门经济适度多元的新产业,建设便利澳门居民生活就业的新家园,构建与澳门一体化高水平开放的新体系,健全粤澳共商共建共管共享的新体制。
根据方案,高端制造、中医药、文旅会展商贸、现代金融等产业将在合作区政策引导和支持下蓬勃发展。

澳门中联办发言人5日表示,《横琴粤澳深度合作区建设总体方案》的公布,是中央支持澳门发展的重大举措,将为澳门特色“一国两制”实践行稳致远注入新动能。发言人表示,澳门中联办将贯彻落实中央的决策部署,支持澳门特区政府和广东省抓好总体方案的实施工作,推动横琴粤澳深度合作区建设开好局、起好步。
三大关注点
1、合作区范围
合作区实施范围为横琴岛“一线”和“二线”之间的海关监管区域,总面积约106平方公里。
根据横琴全岛客观现实情况,对合作区进行分区分类施策管理。澳门大学横琴校区和横琴口岸澳门管辖区,由全国人大常委会授权澳门特别行政区政府管理,适用澳门有关制度和规定,其他区域物理围网隔离。
粤澳双方共商共建共管共享区域采用电子围网监管和目录清单方式,对符合条件的市场主体,实施特殊政策。
2、战略定位
促进澳门经济适度多元发展的新平台。
便利澳门居民生活就业的新空间。
丰富“一国两制”实践的新示范。
推动粤港澳大湾区建设的新高地。
3、发展目标
到2024年澳门回归祖国25周年时,粤澳共商共建共管共享体制机制运作顺畅,创新要素明显集聚,特色产业加快发展,公共服务和社会保障体系与澳门有序衔接,在合作区居住、就业的澳门居民大幅增加,琴澳一体化发展格局初步建立,促进澳门经济适度多元发展的支撑作用初步显现。
到2029年澳门回归祖国30周年时,合作区与澳门经济高度协同、规则深度衔接的制度体系全面确立,各类要素跨境流动高效便捷,特色产业发展形成规模,公共服务和社会保障体系更加完善,琴澳一体化发展水平进一步提升,促进澳门经济适度多元发展取得显著成效。
到2035年,“一国两制”强大生命力和优越性全面彰显,合作区经济实力和科技竞争力大幅提升,公共服务和社会保障体系高效运转,琴澳一体化发展体制机制更加完善,促进澳门经济适度多元发展的目标基本实现。
四大产业将受益
方案提到,要发展促进澳门经济适度多元的新产业。
1、高端制造
发展科技研发和高端制造产业。
布局建设一批发展急需的科技基础设施,组织实施国际大科学计划和大科学工程,高标准建设澳门大学、澳门科技大学等院校的产学研示范基地,构建技术创新与转化中心,推动合作区打造粤港澳大湾区国际科技创新中心的重要支点。
大力发展集成电路、电子元器件、新材料、新能源、大数据、人工智能、物联网、生物医药产业。加快构建特色芯片设计、测试和检测的微电子产业链。
建设人工智能协同创新生态,打造互联网协议第六版(IPv6)应用示范项目、第五代移动通信(5G)应用示范项目和下一代互联网产业集群。
2、中医药
发展中医药等澳门品牌工业。
着眼建设世界一流中医药生产基地和创新高地,优化粤澳合作中医药科技产业园发展路径,以国家中医药服务出口基地为载体,发展中医药服务贸易,建立具有自主知识产权和中国特色的医药创新研发与转化平台。
对在澳门审批和注册、在合作区生产的中医药产品、食品及保健品,允许使用“澳门监造”、“澳门监制”或“澳门设计”标志。
研究简化澳门外用中成药在粤港澳大湾区内地上市审批流程,探索允许在内地已获上市许可的澳门中药在粤港澳大湾区内地生产,对澳门研制符合规定的新药实施优先审评审批。
支持发展毛坯钻石加工,打造世界级毛坯钻石、宝石交易中心。
3、文旅会展
发展文旅会展商贸产业。
合作区将高水平建设横琴国际休闲旅游岛,支持澳门世界旅游休闲中心建设,在合作区大力发展休闲度假、会议展览、体育赛事观光等旅游产业和休闲养生、康复医疗等大健康产业。
加强对周边海岛旅游资源的开发利用,推动粤港澳游艇自由行。支持粤澳两地研究举办国际高品质消费博览会暨世界湾区论坛,打造具有国际影响力的展会平台。
允许在合作区内与澳门联合举办跨境会展过程中,为会展工作人员、专业参展人员和持有展会票务证明的境内外旅客依规办理多次出入境有效签证(注),在珠海、澳门之间可通过横琴口岸多次自由往返。
支持粤澳合作建设高品质进口消费品交易中心,构建高品质消费品交易产业生态。建设中葡国际贸易中心和数字贸易国际枢纽港,推动传统贸易数字化转型。
4、现代金融
发展现代金融产业。
充分发挥澳门对接葡语国家的窗口作用,支持合作区打造中国-葡语国家金融服务平台。
鼓励社会资本按照市场化原则设立多币种创业投资基金、私募股权投资基金,吸引外资加大对合作区高新技术产业和创新创业支持力度。
支持在合作区开展跨境人民币结算业务,鼓励和支持境内外投资者在跨境创业投资及相关投资贸易中使用人民币。
支持澳门在合作区创新发展财富管理、债券市场、融资租赁等现代金融业。支持合作区对澳门扩大服务领域开放,降低澳资金融机构设立银行、保险机构准入门槛。
支持在合作区开展跨境机动车保险、跨境商业医疗保险、信用证保险等业务。
五大政策支持
1、企业减税
合作区将完善企业所得税优惠政策。
对合作区符合条件的产业企业减按15%的税率征收企业所得税,将有利于澳门经济适度多元发展的产业全部纳入政策范围。
对企业符合条件的资本性支出,允许在支出发生当期一次性税前扣除或加速折旧和摊销。
对在合作区设立的旅游业、现代服务业、高新技术产业企业新增境外直接投资取得的所得,免征企业所得税。
2、引进人才
合作区将促进境内外人才集聚。制定吸引和集聚国际高端人才的政策措施,大力吸引“高精尖缺”人才,对符合条件的国际高端人才给予进出合作区高度便利,为高端人才在合作区发展提供更加优质服务。
对在合作区工作的境内外高端人才和紧缺人才,其个人所得税负超过15%的部分予以免征。
对享受优惠政策的高端人才和紧缺人才实行清单管理,具体管理办法由粤澳双方研究提出,提请粤港澳大湾区建设领导小组审定。
完善外国人才签证政策,便利国际人才参与合作区建设。支持引进世界知名大学。建设国家级海外人才离岸创新创业基地。
3、吸引澳门居民
合作区将建设便利澳门居民生活就业的新家园,吸引澳门居民就业创业。
允许具有澳门等境外执业资格的金融、建筑、规划、设计等领域专业人才,在符合行业监管要求条件下,经备案后在合作区提供服务,其境外从业经历可视同境内从业经历。
支持在合作区采取便利措施,鼓励具有澳门等境外资格的医疗领域专业人才依法取得境内执业资格。
高水平打造横琴澳门青年创业谷、中葡青年创新创业基地等一批创客空间、孵化器和科研创新载体,构建全链条服务生态。
推动在合作区创新创业就业的澳门青年同步享受粤澳两地的扶持政策。采取多种措施鼓励合作区企业吸纳澳门青年就业。
对在合作区工作的澳门居民,其个人所得税负超过澳门税负的部分予以免征。
4、加强澳门民生合作
合作区将加强与澳门社会民生合作。
加快推进“澳门新街坊”建设,对接澳门教育、医疗、社会服务等民生公共服务和社会保障体系,有效拓展澳门居民优质生活空间。
推动全面放开澳门机动车便利入出合作区。支持澳门医疗卫生服务提供主体以独资、合资或者合作方式设置医疗机构,聚集国际化、专业化医疗服务资源。
允许指定医疗机构使用临床急需、已在澳门注册的药品和特殊医学用途配方食品,以及使用临床急需、澳门公立医院已采购使用、具有临床应用先进性(大型医用设备除外)的医疗器械。
研究支持粤澳共建区域医疗联合体和区域性医疗中心,增强联合应对公共卫生突发事件能力。
建立合作区与澳门社会服务合作机制,促进两地社区治理和服务融合发展。大幅降低并逐步取消合作区与澳门间的手机长途和跨境漫游费。
5、推进互联互通
合作区将推进基础设施互联互通。
支持澳门轻轨延伸至合作区与珠海城市轨道线网联通,融入内地轨道交通网。
加快推动合作区连通周边区域的通道建设,有序推进广州至珠海(澳门)高铁、南沙至珠海(中山)城际铁路等项目规划建设。
加强合作区与珠海机场、珠海港功能协调和产业联动。
涉及哪些概念股?
我们来看一下有哪些相关的上市公司。
据统计,目前珠海共有29家A股上市公司。这些上市公司中,4家公司去年营收超百亿元,分别是格力电器、华发股份、纳思达、丽珠集团。8家公司市值超百亿,分别是格力电器、汤臣倍健、健帆生物、纳思达、丽珠集团、全志科技、格力地产、华发股份。

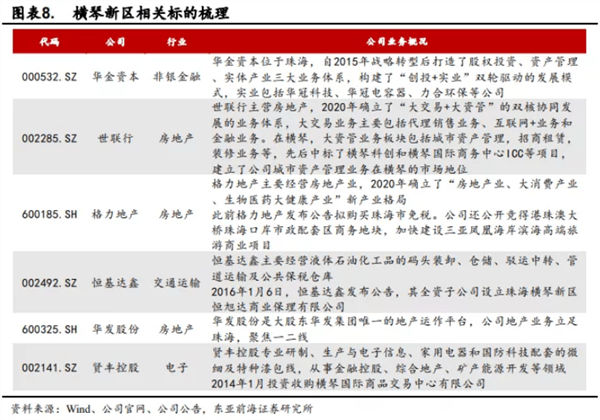
而根据券商研报,其推荐的重点关注标的有:华金资本(非银金融)、世联行(房地产)、格力地产(房地产)、恒基达鑫(交通运输)、华发股份(房地产)、贤丰控股(电子)。

另外,值得注意的是,就在一个月前的8月3日,格力电器发布公告:为把握粤港澳大湾区发展的历史机遇,充分利用横琴区位优势,提升公司国际竞争力,公司拟将注册地址由广东省珠海市前山金鸡西路,变更至珠海横琴新区汇通三路108号办公608,同时相应修订《珠海格力电器股份有限公司章程》。
据报道,格力电器 " 牵手 " 横琴的布局此前已紧锣密鼓展开。今年4月,格力电器以 4.19亿元竞得一宗位于珠海横琴新区金融岛的旅馆用地、商务金融用地,为底价成交,折合楼面价7150元/ 平方米。上述地块编号为21026/ 珠横国土储2021-04,位于横琴新区十字门大道东侧、汇通七路南侧、荣澳道西侧、汇通六路北侧,宗地面积9759.34 平方米,计容积率总建筑面积不超过5.858 万平方米,地块建筑限高≤ 200 米。
转载请标注:信息网——中央逾7000字聚焦106平方公里,澳门珠海彻底沸腾
- 上一篇:没有了
- 下一篇:没有了
- 搜索
-
- 2025-07-11中央逾7000字聚焦106平方公
- 2025-07-11中国数字贸易十年翻一番
- 2025-07-11十大银行APP注册登录体验
- 2025-07-11数据里的真相,消费恢复
- 2025-07-11小米造车,并不仅仅只是
- 2025-07-1121解读|刘鹤:数字经济要
- 2025-07-11倒在教培寒冬的巨人教育
- 2025-07-11新冠热度也蹭?养乐多宣
- 2025-07-11北京海淀副区长:海淀区
- 2025-07-11中共中央 国务院印发《全
- 2024-03-17未央今日播报:2023年国内
- 2024-03-17未央今日播报:国家金融
- 2024-03-17“内地小贷第一股”2022年
- 2024-03-17ChatGPT爆火背后,AI算力成
- 2024-03-17市场突现重大利好!货币
- 2024-03-176月30日证券之星早间消息
- 2024-03-17评论丨为生成式AI立规,推
- 2024-03-18浙江大举招GP了
- 2024-03-18市值130亿,英科医疗做L
- 2024-03-18大咖建言金融强国建设!
- 2025-07-11中央逾7000字聚焦106平方公
- 2025-07-11中国数字贸易十年翻一番
- 2025-07-11十大银行APP注册登录体验
- 2025-07-11数据里的真相,消费恢复
- 2025-07-11小米造车,并不仅仅只是
- 2025-07-1121解读|刘鹤:数字经济要
- 2025-07-11倒在教培寒冬的巨人教育
- 2025-07-11新冠热度也蹭?养乐多宣
- 2025-07-11北京海淀副区长:海淀区
- 2025-07-11中共中央 国务院印发《全
- 网站分类
-
- 标签列表
